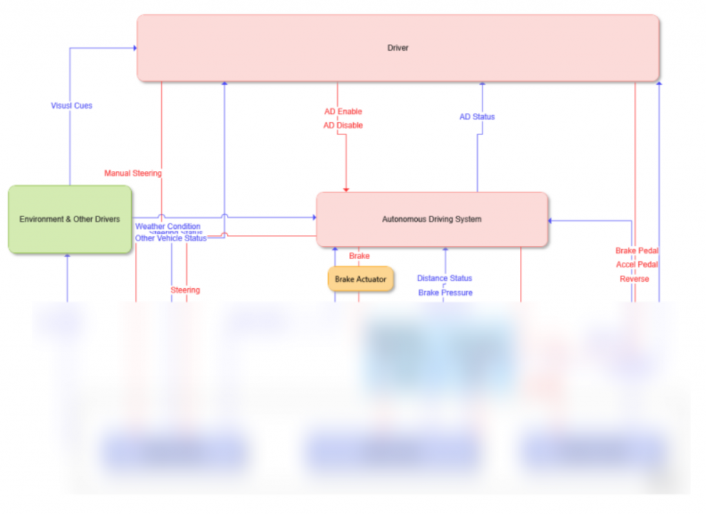
Today, we are going to derive the Misuse that can occur in autonomous vehicles through STPA analysis. STPA is a modern theory that analyzes losses from a system control perspective, and ISO 21448 - SOTIF recommends using it to derive Misuse. An introduction and theory of STPA can be found on the blog. Based on the Control Structure below, which can be easily derived through STPA analysis, we will derive Misuse from the driver's perspective. Since security is required for certain parts, they have been obscured.
Based on the above Control Structure, UCA can be derived, and then Misuse can be derived by writing loss scenarios.
Some of the Misuse derived through analysis are as follows:
Forcing lane departure by the lane departure prevention system Ignoring or deactivating collision warning system alerts Decreasing the distance between cars using the safety distance maintenance assistance system Ignoring vehicle movement prediction function and changing lanes Ignoring vehicle speed limit function and speeding Ignoring restrictions based on road environment and traffic conditions Using drugs, alcohol, drowsiness, or mobile phones while driving
Through STPA analysis, various and specific Misuse can be derived, leading to safer operation of autonomous vehicles.
Today, we are going to derive the Misuse that can occur in autonomous vehicles through STPA analysis. STPA is a modern theory that analyzes losses from a system control perspective, and ISO 21448 - SOTIF recommends using it to derive Misuse. An introduction and theory of STPA can be found on the blog. Based on the Control Structure below, which can be easily derived through STPA analysis, we will derive Misuse from the driver's perspective. Since security is required for certain parts, they have been obscured.
Based on the above Control Structure, UCA can be derived, and then Misuse can be derived by writing loss scenarios.
Some of the Misuse derived through analysis are as follows:
Forcing lane departure by the lane departure prevention system
Ignoring or deactivating collision warning system alerts
Decreasing the distance between cars using the safety distance maintenance assistance system
Ignoring vehicle movement prediction function and changing lanes
Ignoring vehicle speed limit function and speeding
Ignoring restrictions based on road environment and traffic conditions
Using drugs, alcohol, drowsiness, or mobile phones while driving
Through STPA analysis, various and specific Misuse can be derived, leading to safer operation of autonomous vehicles.